小規模保育事業(認可)
ニチイキッズつるおか天神保育園
お仕事を
お探しの方
保育園トップ
保育園の日常
保育園紹介
ニチイが大切にしていること
保育園紹介
保育園の取り組み
保育園概要
アクセスマップ
保育方針
保育計画
おもいっきりSTEAM
おもいっきり給食
多彩な保育活動
保育スケジュール
保護者と園のコミュニケーション
安全対策
健康管理
お食事
保育園見学
入園の概要
子育てひろばのご紹介
写真販売サービス
各種書類
お仕事をお探しの方
よくあるご質問
保育園に関するお問い合わせ
プライバシーポリシー
サイトのご利用について
サイトマップ
ニチイ学館オフィシャルサイト
保育園トップ
保育園の日常
保育園紹介
保育園紹介
保育園の取り組み
保育園概要
アクセスマップ
ニチイが大切にしていること
保育方針
保育計画
おもいっきりSTEAM
おもいっきり給食
多彩な保育活動
保育スケジュール
保護者と園のコミュニケーション
安全対策
健康管理
お食事
保育園見学
入園の概要
子育てひろばのご紹介
写真販売サービス
各種書類
お仕事をお探しの方
よくあるご質問
保育園に関するお問い合わせ
プライバシーポリシー
サイトのご利用について
サイトマップ
ニチイ学館オフィシャルサイト
ニチイキッズトップ
>
保育園を探す
>
ニチイキッズつるおか天神保育園
>
保育園の日常
>
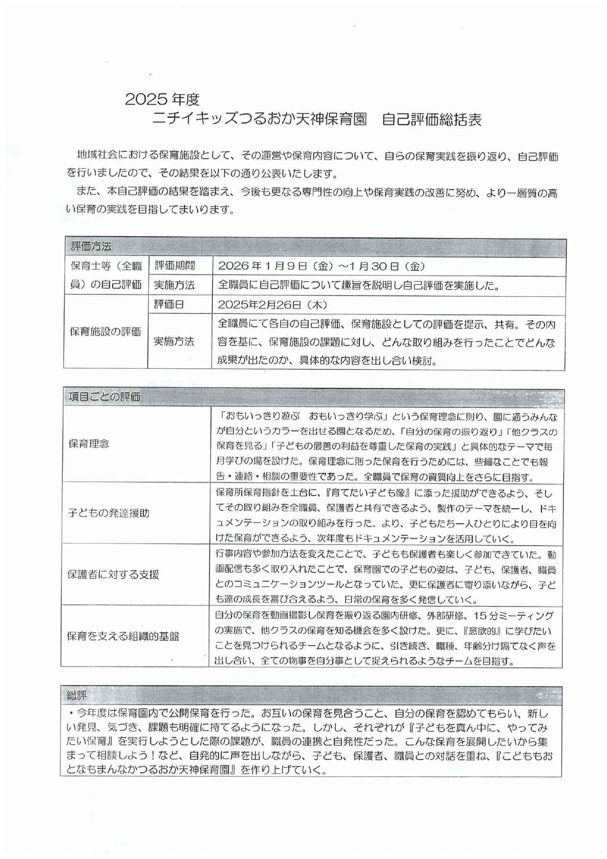
2025年度 自己評価総括表
お知らせ
掲載日時:2026年03月30日
2025年度 自己評価総括表
関連キーワード:
#保育園の取り組み
#自己評価
関連記事
2026年01月17日
振り返りから、より良い保育へ☆
2025年10月10日
総合訓練がありました
2025年09月27日
運動会ごっこ~うさぎ組~
2025年09月27日
運動会ごっこ~あひる組~
保育園の日常の記事一覧に戻る
近くの施設も見る
ニチイキッズつるおか駅前保育園